| 状态: | |
|---|---|
| 数量: | |
泓进仪器
本机适用于模拟各类电池在运输、储存过程中受到针刺情况。试验应在20℃±5℃的环境温度下进行, 将接有热电偶的电池(热电偶的触点固定在电池大表面上)置于通风橱中,用直径2-8mm的无蚀锈钢针以10mm/s~40mm/s的速度刺穿电池*大表面的中心位置,保持任意时间并观察其测试结果,电池不爆炸、不起火为合格。
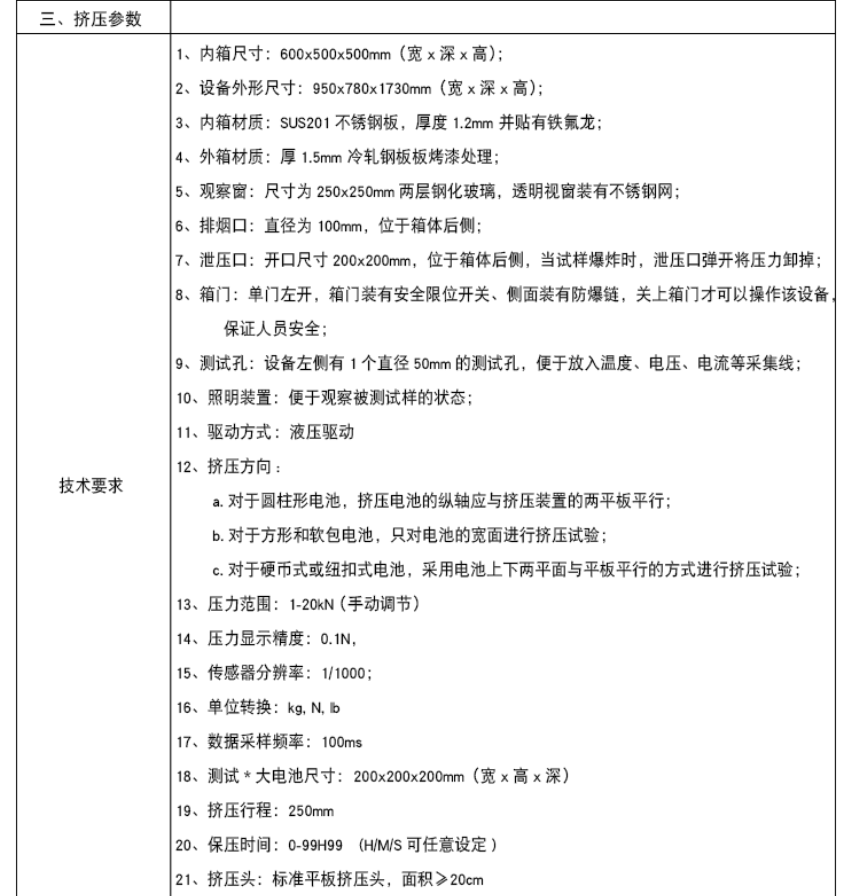
产品参数:



产品实拍图:



公司介绍:







本机适用于模拟各类电池在运输、储存过程中受到针刺情况。试验应在20℃±5℃的环境温度下进行, 将接有热电偶的电池(热电偶的触点固定在电池大表面上)置于通风橱中,用直径2-8mm的无蚀锈钢针以10mm/s~40mm/s的速度刺穿电池*大表面的中心位置,保持任意时间并观察其测试结果,电池不爆炸、不起火为合格。
产品参数:



产品实拍图:



公司介绍:






